韶关市翁源县自然资源局
我的收藏
收藏
政府信息公开
搜索位置
标题
全文
排序方式
按时间
按相关度
规章
下载文字版
下载图片版
索引号:
11440229MB2D28674L/2021-00149
分类:
发布机构:
韶关市翁源县自然资源局
成文日期:
2021-04-23
名称:
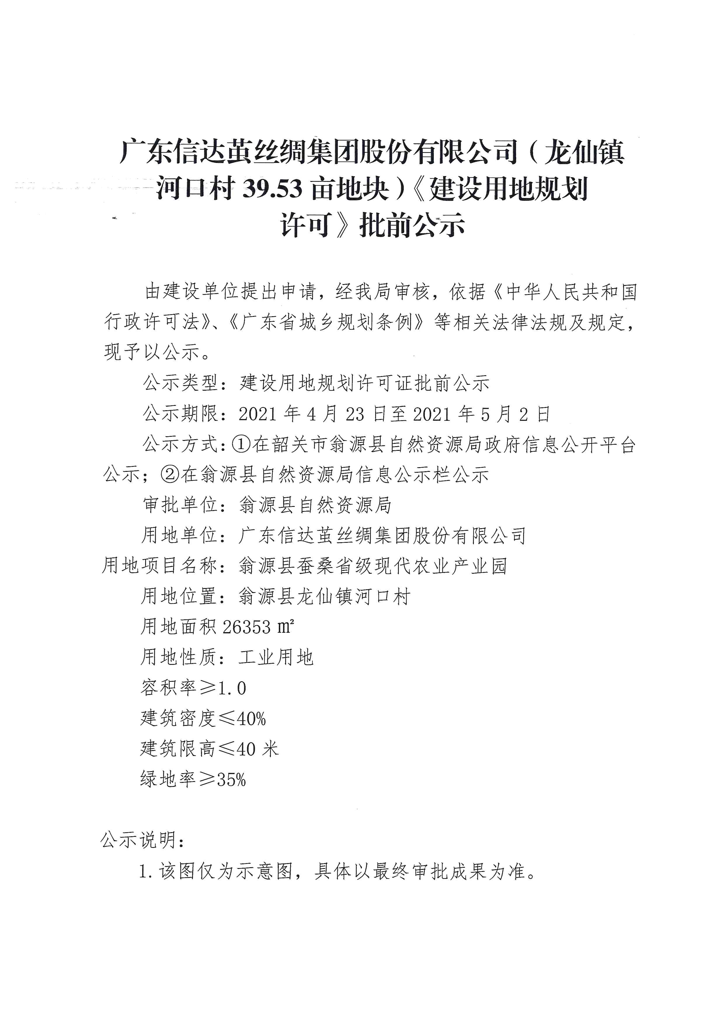
广东信达茧丝绸集团股份有限公司(龙仙镇河口村39.53亩地块)《建设用地规划许可》批前公示附图
文号:
发布日期:
2021-04-23
主题词:
文件状态:
现行有效
广东信达茧丝绸集团股份有限公司(龙仙镇河口村39.53亩地块)《建设用地规划许可》批前公示附图
发布日期:2021-04-23 浏览次数:
-