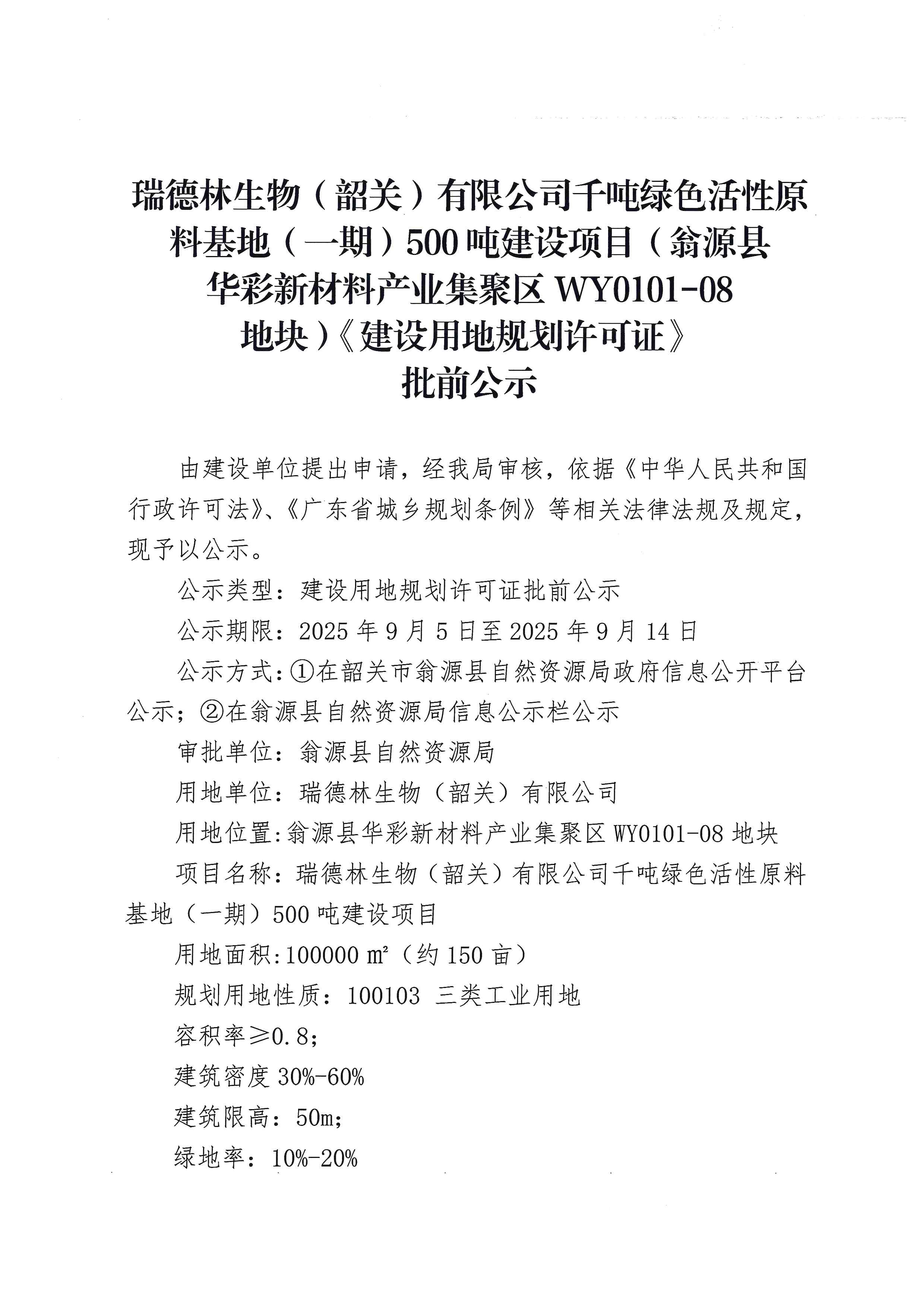
瑞德林生物(韶关)有限公司千吨绿色活性原料基地(一期)500吨建设项目(翁源县华彩新材料产业集聚区WY0101-08地块)《建设用地规划许可证》批前公示
作者: 来源:本网 发布时间:2025-09-05 11:16:11 字号:[大中小 ]



图片信息
最新信息
- 翁源县自然资源局国有土地使用权招拍挂出让成交...[09-05]
- 关于公开征求《废止<翁源县人民政府办公...[09-03]
- 关于行政执法证件作废的公告[09-03]
- 翁源县畜牧兽医水产局动物证章标志询价采购中标...[09-01]
- “粤聚英才·粤见未来”翁源县融媒体中心202...[08-29]
- 翁源县消防救援大队2025年9月份县级“双随...[08-29]
- “双随机、一公开”2025年8月份监督抽查结...[08-29]
- 县城区保障性住房承租对象资格审核结果公告[08-29]

官方微博公众号
官方微信公众号
手机版
粤公网安备 44022902440233号