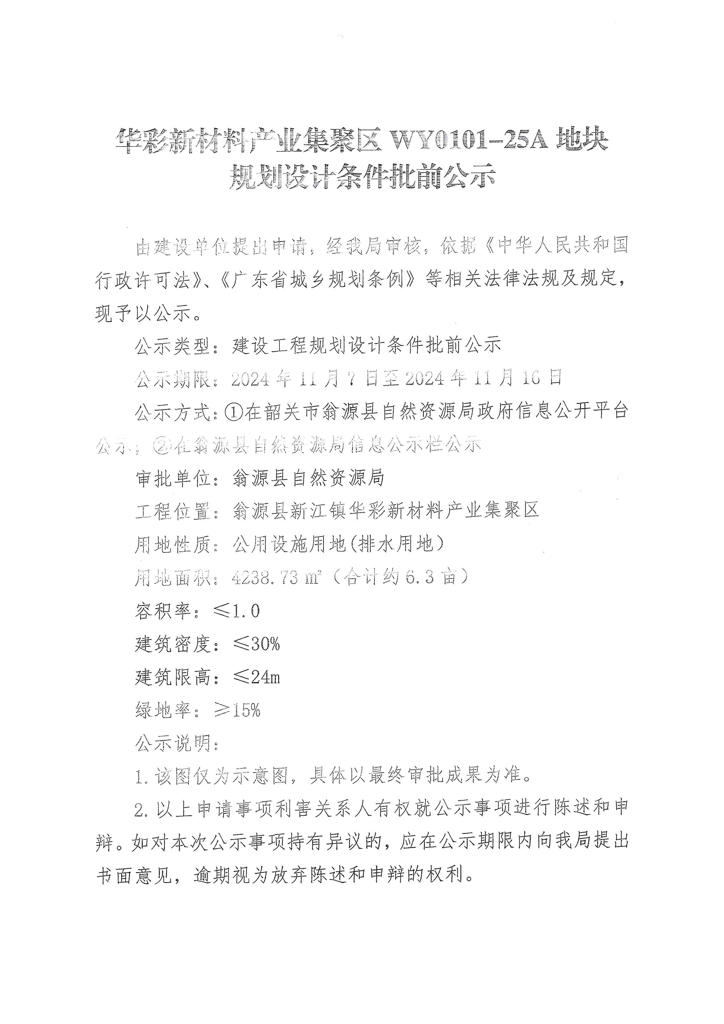
图片信息
最新信息
- 关于2025年春节期间翁源县城部分单位免费对...[01-26]
- 翁源县人民政府关于禁止在禁放区内销售燃放烟花...[01-14]
- 广东省事业单位2025年集中公开招聘高校毕业...[01-27]
- 翁源县消防救援大队2025年2月份翁源县针对...[01-27]
- 翁源县消防救援大队2025年2月份县级“双随...[01-27]
- “双随机、一公开”2025年1月份监督专项检...[01-27]
- “双随机、一公开”2025年1月份监督抽查结...[01-27]
- 中共翁源县委 翁源县人民政府春节慰问信[01-24]

官方微博公众号
官方微信公众号
手机版


粤公网安备 44022902440233号