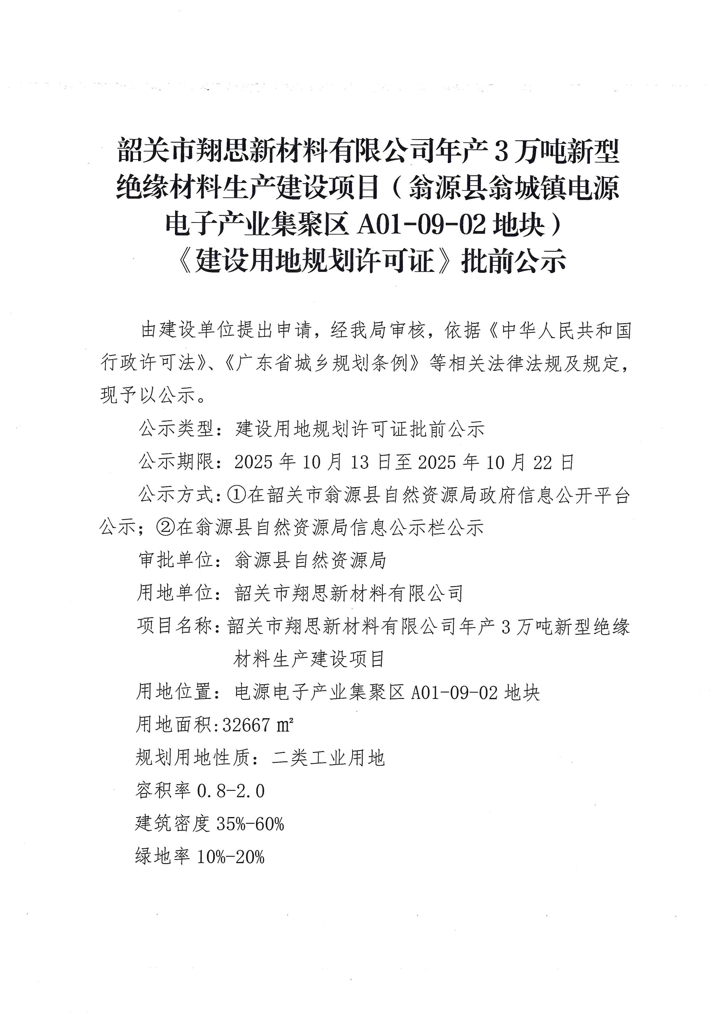
韶关市翔思新材料有限公司年产3万吨新型绝缘材料生产建设项目(翁源县翁城镇电源电子产业集聚区A01-09-02地块)《建设用地规划许可证》批前公示
作者: 来源:本网 发布时间:2025-10-13 16:40:10 字号:[大中小 ]



图片信息
最新信息
- “粤聚英才·粤见未来”翁源县融媒体中心202...[10-13]
- 翁源县自然资源局国有土地使用权招拍挂出让成交...[10-13]
- 《翁源县乡镇及以下集中式饮用水水源保护区划分...[10-10]
- 翁源县人民代表大会常务委员会决定任命名单[10-09]
- 翁源县人民代表大会常务委员会任免名单[10-09]
- 翁源县人民代表大会常务委员会关于接受林有成辞...[10-09]
- “粤聚英才·粤见未来”2025年翁源县紧密型...[09-29]
- 关于翁源县2025年第三季度城区黑臭水体治理...[09-29]

官方微博公众号
官方微信公众号
手机版
粤公网安备 44022902440233号