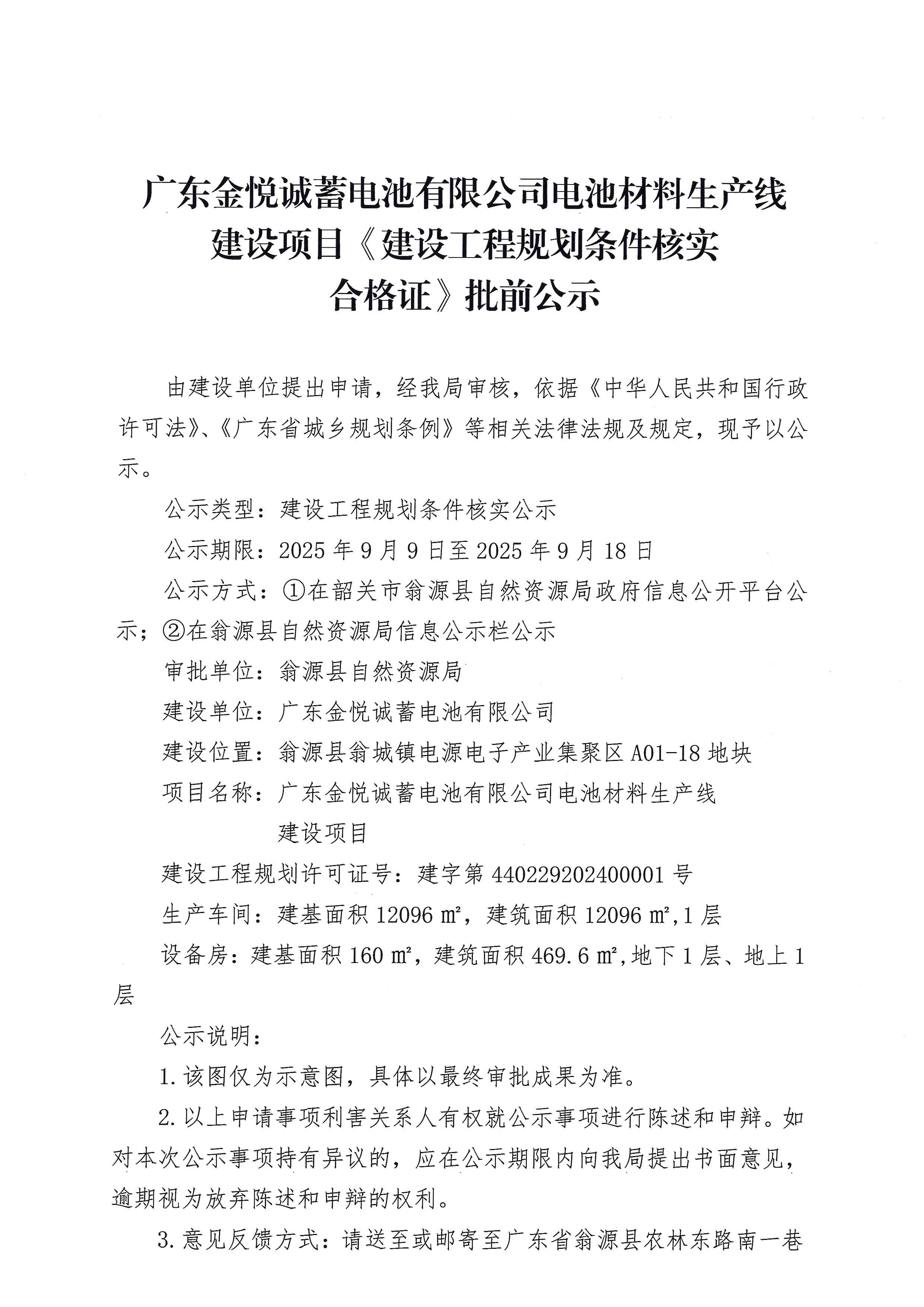
图片信息
最新信息
- 翁源县第五次全国经济普查公报(第五号)——第...[09-09]
- 翁源县第五次全国经济普查公报(第四号)——第...[09-09]
- 翁源县第五次全国经济普查公报(第三号)——第...[09-09]
- 翁源县第五次全国经济普查公报(第二号)——单...[09-09]
- 翁源县第五次全国经济普查公报(第一号)——第...[09-09]
- “粤聚英才·粤见未来”2025年翁源县紧密型...[09-05]
- 翁源县自然资源局国有土地使用权招拍挂出让成交...[09-05]
- 关于公开征求《废止<翁源县人民政府办公...[09-03]

官方微博公众号
官方微信公众号
手机版


粤公网安备 44022902440233号