官方微博
官方微博公众号
官方微信
官方微信公众号
手机版
手机版
返回顶部
您好,欢迎光临翁源县人民政府门户!
智能机器人
网站无障碍
关怀版
简体版
|
繁体版
搜索热词:
政务公开
政务要闻
招商投资
公积金
首页
走进翁源
政务公开
政务服务
互动交流
投资翁源
旅游翁源
所在位置:
首页
>
政务公开
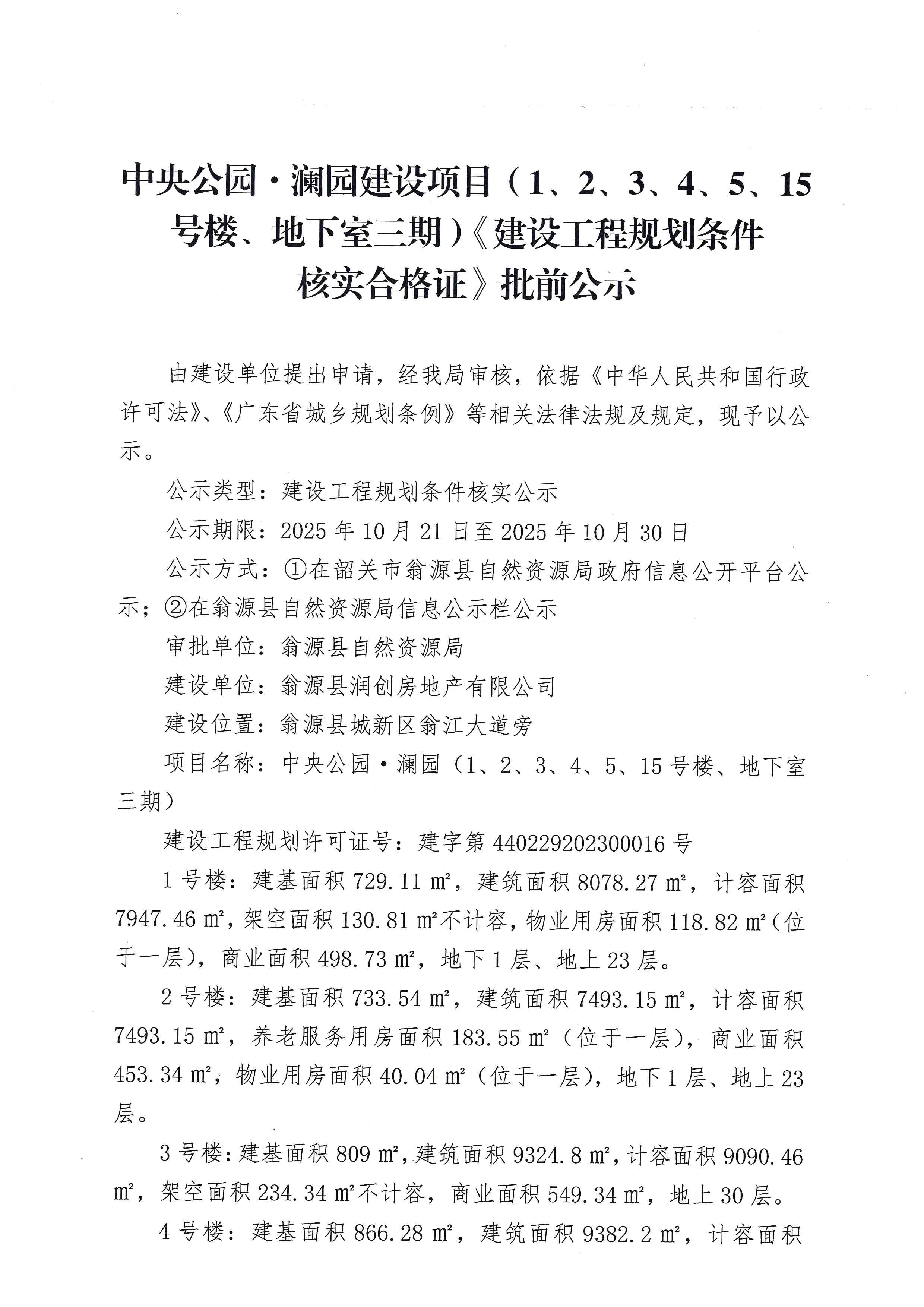
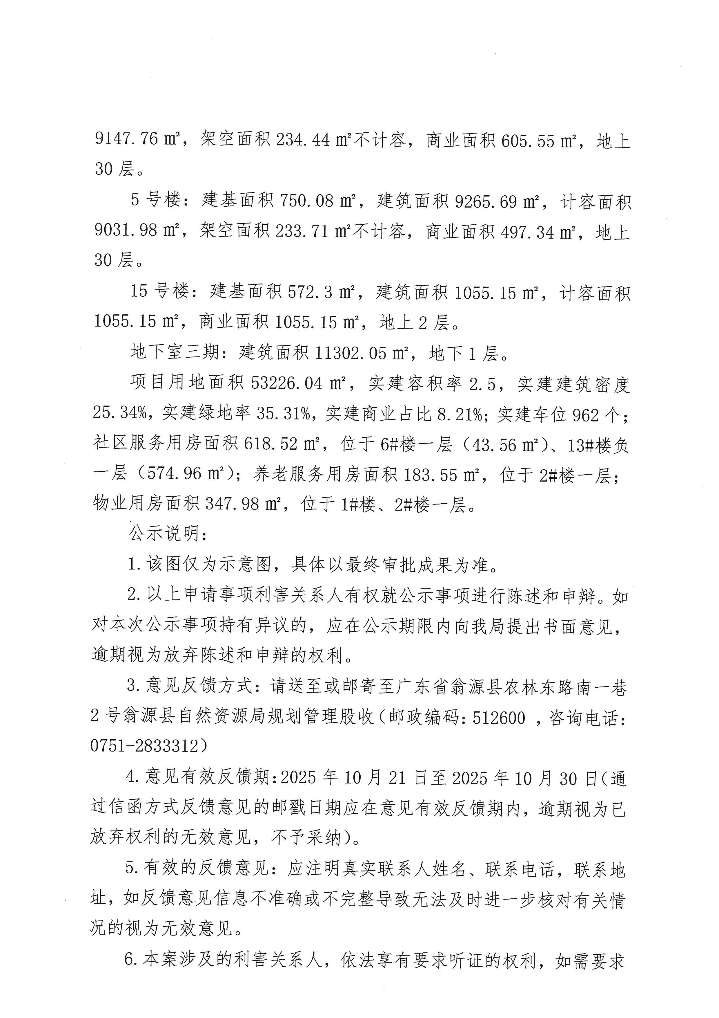
中央公园·澜园建设项目(1、2、3、4、5、15号楼、地下室三期)《建设工程规划条件核实合格证》批前公示
作者:
来源:本网
发布时间:2025-10-22 08:54:04
字号:[
大
中
小
]
关闭窗口
打印此页
图片信息
翁源县召开...
【百千万工...
钟真督导检...
翁源县“农...
高忠带队督...
最新信息
“粤聚英才·粤见未来”2025年翁源县紧密型...
[10-21]
关于行政执法证作废的公告
[10-21]
关于变更《翁源县乡镇及以下集中式饮用水水源保...
[10-20]
关于调整县镇村三级河长的通知
[10-20]
翁源县行政执法监督企业联系点拟定名单公示
[10-17]
翁源县消防救援大队针对厂房仓库“双随机、一公...
[10-17]
关于行政执法证作废的公告
[10-16]
“粤聚英才·粤见未来”翁源县融媒体中心202...
[10-13]